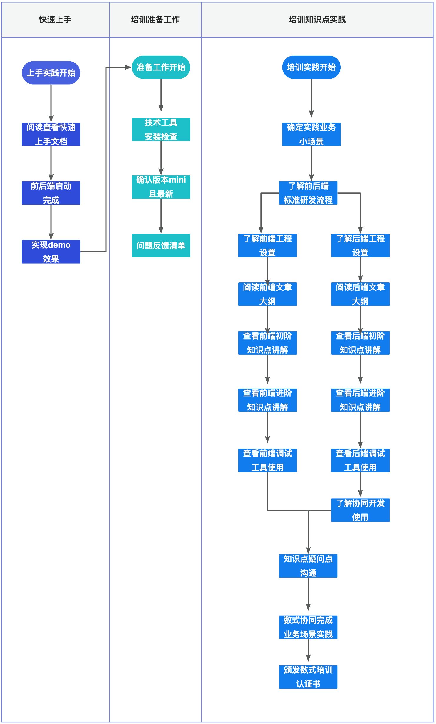
一、培训学习路径

下载培训清单(world)
| 类别 | 步骤详解 | 核心事件 | 参与人员 | 是否完成 | 
|---|---|---|---|---|
| 快速上手 | 阅读查看快速上手文档 | 阅读并理解文档中的每个步骤和视频 | 前端/后端 | ✅ | 
| 启动完成 | 对应参与人员完成前/后端工程启动 | 前端/后端 | ✅ | |
| 实现deno | 生成demo 效果 | 前端/后端 | ✅ | |
| 准备工作 | 技术工具检查 | 请确在本地已安装并配置好必要的开发工具和环境(如 IDE、Node.js、数据库等) | 前端/后端 | ✅ | 
| 问题反馈 | 快速上手过程中问题清单提交 | 前端/后端 | ✅ | |
| 版本情况 | 版本是否是最新的版本,且建议研发人员版本一致,且类型是 min | 前端/后端 | ✅ | |
| 培训知识点 | 前后端标准研发流程 | 了解数式Oinone 前后端协作 | 前端/后端 | ✅ | 
| 前端工程讲解 | 了解数式Oinone 前端工程最佳实践 | 前端 | ✅ | |
| 后端工程讲解 | 了解数式Oinone 后端工程最佳实践 | 后端 | ✅ | |
| 前端文章大纲 | 阅读数式Oinone 前端文章大纲,知道相应文章如何查找 | 前端 | ✅ | |
| 前端初阶知识点讲解 | 了解数式Oinone 如何自定义母版/视图/动作/字段 | 前端 | ✅ | |
| 前端进阶知识点讲解 | 了解如何自定义GraphQL 请求/前端组件覆盖/ 前端ts写法 | 前端 | ✅ | |
| 前端调试工具使用 | 了解数式Oinone debug 调试工具如何使用 | 前端 | ✅ | |
| 后端文章大纲 | 阅读数式Oinone 后端文章大纲,知道相应文章如何查找 | 后端 | ✅ | |
| 后端初阶知识点讲解 | 了解数式Oinone 模块类型/定义/数据管理器/继承/枚举与数据字典/字段序列化与类型、函数(Function)概述Oinone执行逻辑单元与模型方法的绑定 | 后端 | ✅ | |
| 后端进阶知识点讲解 | 了解数式Oinone 界面导入导出、文件导入导出、工作流、协同开发等功能如何使用 | 后端 | ✅ | 
二、培训注意要点事项
快速入门,简单快捷
三、培训学习知识点
优秀创见者经验分享,让学习事半功倍
视频简介:前后端同学将了解如何高效协作,解决常见开发难题,并掌握如何使用Oinone平台提高工作效率。课程分为五个模块:1) 前后端开发流程最佳实践,2) 前端与后端各自的责任,3) 协同开发模式,4) 自查自纠方法,5) 传统开发模式的问题
观看对象:建议都看
视频简介:前端工程结构建议参考,以及注意事项
观看对象:前端,对Vue有基础的了解,且已经完成了前端工程启动
视频简介:后端工程结构建议参考,以及注意事项
观看对象:后端,对Java有基础的了解,且已经完成了后端工程启动
前端必看知识点清单
文章内容:使用数式Oinone ,前端项目中场景使用场景文章合集
观看对象:前端,且已经完成前端工程启动,对Vue有基础的了解
前端初阶知识点讲解
视频简介:母版是什么,以及在业务中如何应用,如何自定义
观看对象: 前端,且已经完成前端工程启动,对Vue有基础的了解
视频简介:视图是什么,以及在业务中如何应用,如何自定义
观看对象: 前端,且已经完成前端工程启动,对Vue有基础的了解
视频简介:动作各种类型操作及示例,以及在业务中如何应用,如何自定义
观看对象: 前端,且已经完成前端工程启动,对Vue有基础的了解
视频简介:动作各种类型操作及示例,以及在业务中如何应用,如何自定义
观看对象: 前端,且已经完成前端工程启动,对Vue有基础的了解
前端进阶知识点讲解
视频简介:GraphhQL在业务中如何应用,如何自定义
观看对象: 前端,且已经完成前端工程启动,对Vue和GraphhQL有基础的了解
视频简介:了解如何自定义组件,以及如何组件覆盖
观看对象: 前端,且已经完成前端工程启动,对Vue有基础的了解
视频简介:了解如何前端ts写法,以及如何应用
观看对象: 前端,且已经完成前端工程启动,对Vue有基础的了解
点击查看文章:前端 SPI 注册 + 渲染
数式–Oinone前端调试工具如何使用提升开发效率(点击此处观看)
视频简介:了解数式Oinone debug,学会使用平台默认的调试工具,通过控制台查看当前视图元数据信息,学会浏览器调试,以及如何使用vue 调试工具提升研发效率
观看对象: 前端,且已经完成前端工程启动,对Vue有基础的了解
后端必看知识点清单
文章内容:使用数式Oinone ,后端项目中场景使用场景文章合集
观看对象:后端,对Java有基础的了解,且已经完成了后端工程启动
后端初阶知识点讲解
视频内容:了解模块是什么,以及如何定义创建
观看对象:后端,对Java有基础的了解,且已经完成了后端工程启动
视频内容:了解模型的类型,以及不同类型的模型的常用场景
观看对象:后端,对Java有基础的了解,且已经完成了后端工程启动
视频内容:了解数式Oinone 数据管理器的能力及应用
观看对象:后端,对Java有基础的了解,且已经完成了后端工程启动
点击查看文章:3.3.3 模型的数据管理器
视频内容:了解数式Oinone 数据管理器的能力及应用
观看对象:后端,对Java有基础的了解,且已经完成了后端工程启动
视频内容:了解数式Oinone枚举与数据字典的类型及使用
观看对象:后端,对Java有基础的了解,且已经完成了后端工程启动
数式Oinone—字段序列化与类型关系基础与符合、关系与引用及特殊场景(点击此处观看)
视频内容:了解数式Oinone字段之序列化的方式,字段类型之基础与复合,字段关系的引用,及特殊场景的使用示例
观看对象:后端,对Java有基础的了解,且已经完成了后端工程启动
数式Oinone—函数(Function)概述Oinone执行逻辑单元与模型方法的绑定(点击此处观看)
视频内容:了解数式Oinone函数的开发级别及类型,和使用的相关特性
观看对象:后端,对Java有基础的了解,且已经完成了后端工程启动
后端进阶知识点讲解
视频内容:了解数式Oinone界面导入导出的 2 种方式。以及如何使用
观看对象:后端,对Java有基础的了解,且已经完成了后端工程启动
视频内容:了解如何使用数式Oinone的通用能力文件导入导出,以及如何扩展
观看对象:后端,对Java有基础的了解,且已经完成了后端工程启动
视频内容:了解如何使用数式Oinone流程设计器,以及流程如何配置、使用、查看等业务场景需求
观看对象:建议都看
数式Oinone —协同开发的使用指南与注意事项(点击此处观看)
视频内容:了解如何使用数式Oinone协同开发如何配置,以及配置使用过程中的注意事项
观看对象:后端,对Java有基础的了解,且已经完成了后端工程启动
无代码常见产品使用场景
观看人员:建议需要设计器设计的人员都观看
视频内容:了解如何使用数式Oinone权限配置入口,以及功能配置
视频内容:模拟钉钉业务和集成集成设计器应用场景结合,如何配置使用
视频内容:全局配置首页及,系统配置如何使用
点击查看文章:系统配置
视频内容:通过模型的增删改查操作。并根据实际应用场景,为大家提供模型增删改查的实践
视频内容:通过界面设计器,实践完成字段联动变更,实现快速设置
视频内容:模拟演示通过界面设计器,配置左树右表
视频内容:模拟演示通过界面设计器实现抽屉弹窗动作跳转
视频内容:模拟演示配置表单属性和校验
视频内容:模拟开发好自定义组件,如何上传平台
你有问题,我有答案(点击提交疑问)
如需参与知识点业务实战能力认证,请与售后服务经理联系,协商具体安排时间

Oinone社区 作者:shao原创文章,如若转载,请注明出处:https://doc.oinone.top/shu-shi-oinone-xue-yuan/shu-shi-oinone-pei-xun-xue-xi-lu-jing/20040.html
访问Oinone官网:https://www.oinone.top获取数式Oinone低代码应用平台体验
 
                
